

你们听说了没有,Deepseek的震撼很多人还没反应过来,吊打Deepseek的新AI模型又出现了。
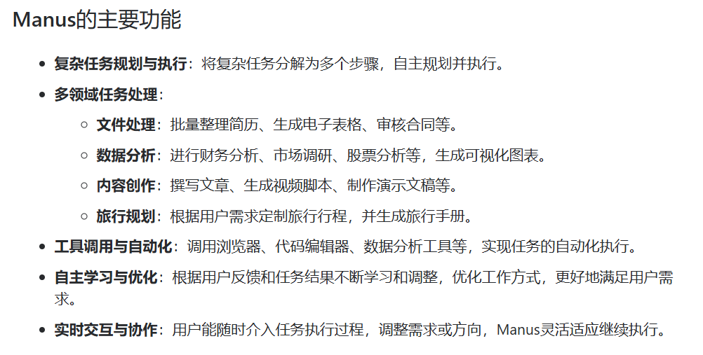
这个名叫Manus的AI,号称是全球第一个全自动AI助理。它能全自动地执行很多的工作,包括文件处理、数据分析、代码编写、内容创作等等。
之前这一两个月,我看到了大量的文章、短视频,教大家怎么用Deepseek+某工具实现超强的功能,包括自动做PPT、自动P图等等。

但是Manus出来以后,甚至连这种跨工具的复制粘贴工作都省了,直接交给你完整的成果。

(来源:互联网)
因为Manus目前需要邀请码才能注册使用(邀请码炒到1万一个),大部分人只闻其名,未见其实。有的传得神乎其神,但也有人不屑一顾。
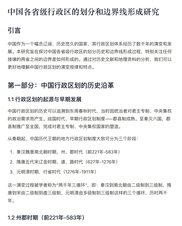
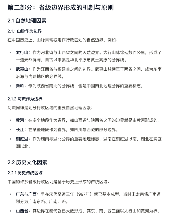
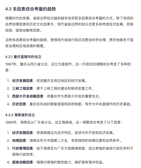
我恰好有朋友注册了,他随手发了一个让Manus完成的“小作业”:为了给孩子讲解清楚为什么我们国家各个省份的边界线是这样的,他给Manus交代了几句,等了半小时,生成了以下这么一份完整的研究报告。全文共18页PDF,我节选部分如下:
向上滑动阅览





(Manus写的《研究报告》节选)
我知道咱们读者中高知家长特别多,当年应该也都是在名校里经过学术训练出来、写过毕业论文的人。咱们就说,上面这么一篇文章,虽然大部分人也能写,但没有一两个星期的工作时间,应该是写不出来这么详细完整吧。但是交给Manus,就是半小时的算力。
所以,Manus这个名字起得好,马牛死,死牛马呀!

不管Manus是不是真的如此厉害,也许它还有很多缺陷,但毫无疑问,AI的发展已经突破了一个奇点,进入了爆发式进化的阶段。
其实从Deepseek发展到Manus,并不是什么新鲜事。本来由两个AI大模型或者AI+软件能做的事情,只要开放一个调用接口给AI,它自然就能独立完成。
这种AI Agent(AI助理)产品,Manus也许是第一个,但绝对不是最后一个。按照现在一个月一个新热点的节奏,也许下个月大家就会“只听新人笑”,Deepseek和Manus就都会变成“旧人”。
但是,不管最后胜出的是哪一个AI,但输掉的一定是大部分的人类。
看到现在AI的技术,我的内心与其说是恐惧,不如说是绝望。
我倒不是认为AI会彻底替代人类,更不是说会消灭人类。那些是科幻小说家要想的话题,而我只是一个实实在在的普通人。
我的绝望,是看到了AI技术的爆炸式增长极大地改变了生产关系,看到了资本把牛马摁在地上摩擦的趋势,看到了一个普通人被边缘化的必然未来。
我不是想危言耸听,但这些都已经清清楚楚地写在了书上。什么书?经济学书和历史书上。

先说经济学书。学过宏观经济学的朋友应该都对生产函数有印象,没学过的也没关系,我试着用简单几句话讲解一下。
社会上有形形式式各种的生产活动。比方说农业-种地,工业-工厂生产产品,或者商业-开小卖部卖东西。基本上所有生产活动都需要有多种投入,主要分为资本投入和劳动投入。种地时土地是资本,工业生产时机器厂房是资本,开小卖部时开店拿货的本金是资本。
生产函数就是用来描述价值创造的数量,和几个生产要素——技术、资本、劳动,之间的关系。根据不同经济学家创造的模型,这个函数有很多种不同的形式,其中比较著名的是道格拉斯生产函数。

大家不必有公式恐惧症,字母和符号再复杂,生产函数离不开这样一个逻辑:资本和劳动之间有替代关系。
也就是说,为了保持产出不变,可以多投入10份劳动,少投入5份资本。具体打个比方,如果土地贫瘠,靠着更精细的劳作,也可以跟肥沃的土地达到同样的产出。反过来资本也可以替代劳动,比方说引入工业机器人,现在很多现代化工厂十个人能管几千平米的大厂房。
在各行各业的生产之中,资本和劳动投入的比例基本上比较稳定的。一方面是因为生产形式决定了双方有一个比较好的配比,比方20平的小卖部雇1个人比较合适,而无论是20平请5个人热火朝天地干,还是200平才雇1个人手忙脚乱都不合适。
另一方面,资本和劳动各有各的价格,如果替代比例太过离谱,就不划算了。劳动的价格自不必说,资本也有资本的价格,例如“贷款利息”就是典型的资本价格。如果增加1000万的资本投入,成本可能是30万一年,但只能节省5万的劳动成本,那自然就不会有人这么投资。
根据生产函数,还能得到一个重要的结论:生产产出的成果在资本方和劳动方之间的分配比例。如果把一个生产活动(比方说一家公司)的净收入,按照“劳动报酬”和“资本利得”来分,到底谁分多少,谁占大头,这个秘密也藏在生产函数之中。
古有管鲍之交,讲的是管仲和鲍叔牙的故事。最早管鲍二人合伙做生意,管仲家贫,没钱出本金,负责出力,而鲍叔牙负责出钱。结果赚了钱,管仲先拿来还自己的外债,给鲍叔牙分小头,被世人所不齿。其实这个故事就暗含了资本和劳动在利润分配占比的道理,而且看得出来当时大家是认可资本分大头的。
但实际上,放眼到宏观经济,全球作为一个整体来看,资本和劳动谁分得多,并不是一两个黑心老板的私心、一两家良心企业的大度所能决定的。
如果说全球的资本总量和劳动总量是有数的,那么这两个数之间的比例就决定了大家分配的关系。劳动稀缺,九份资本配一份劳动,那劳动分的就是相对大头。反过来,如果劳动过剩,一份资本可以配九份劳动,那很显然资本就能说了算。说白了,这是一个供需关系。
分配还跟生产方式有关系。如果一份资本搭配十份劳动的生产效率最高,这时候的劳动可能是稀缺的。但如果另外一种生产方式里,一份资本配一份劳动的生产效率就已经最高了,那么劳动就变成过剩了,完全没有议价能力。

经济学小常识讲完了,现在来说一下为什么Manus让我如此绝望。
很显然,Manus大大提高了单人的生产效率。以前一个老总手下可能得有五个经理,一个经理得配三个助理,这样老总想的事情才能够有人执行,有人跟进,有人总结汇报。现在首先取代了15个助理的工作,然后又把5个经理减少到2个就能把所有的活都干完。
在这样的新的生产形式下,资本和劳动的最佳配比就完全被改变了。能够提供劳动的普通人,也就是劳动方,在资本面前变得无足轻重。
很多人都能感觉到,就业岗位减少了,以为这是纯粹被AI替代了,其实这还只是第一层面。AI的使用不是0成本的,尽管现在很多人都能够免费用上大模型,但其实它背后需要消耗大量的资源,这些资源主要是电力和芯片。
这两项都是海量投入,只有巨大的资本才有能力投资这些领域。换句话说,在新的生产结构里面,不仅对劳动的需求减少,对资本的需求反而增加了。
在AI更能进一步普及以后,AI助理一定会开始收费。而1万元的AI助理可能能代替10个1万月薪的员工,那么这时候,拥有资本的企业或者个人就可以很轻松的扩张投资,而不具备资本的普通人继续出售的自己的劳动就会越来越一文不值。

经济学书说的比较抽象,如果大家没理解,那没关系,我们改看历史书。
历史上关于资本和劳动之间此消彼长的关系,那可是体现的淋漓尽致。
先说在不同朝代中,如果太平盛世国泰民安,人口充分增长,实际上代表资本方的地主阶级过的都特别滋润,因为资本相对稀缺,资本方能够分走大部分的利益。
相反,战争年间劳动力大幅减少,普遍出现耕地荒废,有地无人的现象,这时候也没什么地主不地主的了。所以,这时候如果休养生息,老百姓的生活改善特别快,口袋也增长得特别快,因为劳动方能分走大部分的利益,赚多少自己就揣多少。
而技术革命在历史上已经发生过好几次。农业技术革命发生以后,比方说农业机械化,农民阶级的收入是增长了还是减少了呢?就拿现在来说吧,虽然我们的农业税全免,还有很多的补贴,但靠自己双手种地的农民,其实是很难暴富的。能够富起来的农民大多数都是利用资本来扩大生产,提高效率。
原因很简单,就是因为在这个环境下,农业中的劳动力是相对充足的,以前一亩地得一家几口耕种,现在有了好的技术,可能10亩地,甚至像美国这样100亩地都只需要一家人耕种。你说在这样的生产关系里,劳动能够有什么议价权呢?
在前两次革命以后,出现了钢铁大王,出现了电力大亨。互联网技术革命以后又出现了那么多互联网巨头。很显然,在AI技术出来以后,拥有资本的电力、能源、芯片等行业,只会日益巨头化。

对于普通人来说,AI技术虽然能让我们方便,但我们永远不会成为AI领域的资本方。作为资本方,在整个经济的大盘子里面,他们的议价能力只会越来越高,分得的利益也只会越来越多。
在未来,哪怕是拥有资本的普通人,也更可能脱颖而出。比方说,现在我一个人就可以当一个团队,使用Deepseek加各种工具,能够轻松完成以前一个团队才能做的P图、剪视频、生成内容、管理社群等等。这些东西,以后都可以花钱买,肯定比我请一个助理要便宜的多。
但是,如果连这个投入的资本都没有的普通人,又该何去何从呢?因为新技术改变了资本和劳动双方的实力关系,所以一定会让资本获利更多,而劳动收益更少。
这种情况下,社会的贫富悬殊将会继续加大。这也是为什么比尔盖茨在前几年AI技术首次突破以后,第一个提出来要警惕AI带来的社会不平等。
当然,我相信我们作为最领先的社会主义国家,体制机制会让我们更关心和保护遭受不平等对待的劳动人民。但国家的保障只是一个保底,像以前一样靠着劳动能够发家致富的机会可能就越来越少了。

绝大多数的打工人,之所以自我调侃是牛马,就是因为每个人都只是在出售着自己那微不足道的劳力,换取一点报酬而已。
不管是多高的学历,做到怎样的打工皇帝,只要这个身份没有变化,很可能都是在资本和劳动关系中处于弱势的一方。
和我们在竞争的,是那些不吃饭、只烧电的AI们。只要生产不出AI需要的电力和硅晶圆,那在这场实力天平的倾斜中,我们注定就是被翘起来的一方。
那我们到底要怎样过好自己这一生,我们的孩子又要怎样过好自己的一生?可能最伟大的预言家也不知道。
但如果你们想听我分享我自己的一点心得,下一篇文章我们继续聊。




