豆包新上线的深度思考,用起来好像…没那么“人工智障”了?
想当初,ChatGPT、Perplexity、秘塔这些AI搜索工具刚出来的时候,都说要颠覆传统搜索。结果呢?我兴冲冲地抛给AI一个复杂问题,它“吭哧吭哧”搜了几百个网页,最后给我的答案,还是感觉差了点意思。
要么是信息太零碎,像在堆砌资料;要么是抓不住重点,问题问东答西。总觉得AI只是机械地搬运信息,并没有真正理解我的问题,更别说像人一样思考了。
就像…像极了职场上那些敷衍了事的打工人,交出的报告看起来内容很多,但实际上并没有解决核心问题。
不过,话说回来,这也不能全怪AI。毕竟,我们自己平时上网查资料,也容易被各种信息绕晕,找不到重点。
AI开发者们也意识到了这个问题。最近,不少AI搜索工具开始升级,努力让AI更聪明一点,更像人一样去思考和搜索。
豆包推出的新版“深度思考”功能,号称让AI学会了“边想边搜”。
从“先搜后想”到“边想边搜”,AI搜索,真的要变聪明了吗?
以前的AI搜索工具,虽然用上了AI技术,但本质上还是“先搜索,后思考”的老路子。就像一个勤劳的“搬运工”,先从网上搜罗一大堆信息,然后简单整理一下,就交给你了。
豆包新版的“深度思考”不一样,它想让AI在搜索的同时,也进行深入的思考和推理。简单来说,就是让AI像人一样,带着问题去思考,根据思考的进展,不断调整搜索策略,找到更精准、更深入的答案。
听起来有点抽象?没关系,我们用几个例子来实际体验一下。
案例一:股市行情分析
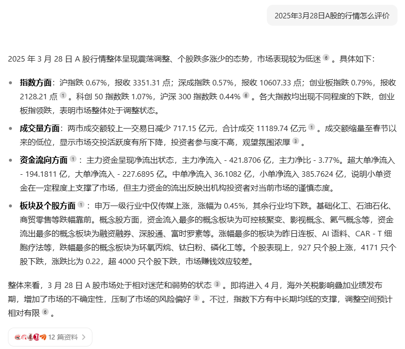
我问豆包:“2025年3月28日A股的行情怎么评价”
先来看看豆包的深度思考思维链。

豆包在回答这个问题时,展现出的“思考过程”,确实让我感到了惊喜。
它不是简单地搜索“2025年3月28日A股行情”,然后给出数据。而是:
-
1. 先根据目标,拆分人物 确定要回答的问题,根据目标拆分任务。 -
2. 初步搜索 获取2025年3月28日A股市场行情的基本信息。 -
3. 深入挖掘 进一步搜索缺失的信息。 -
4. 基于现有信息进行推理, 最终得出结论。
这种“边想边搜”的模式,让AI的搜索过程更像人脑的思考过程,更加灵活和深入。
再来看看豆包深度思考给出的答案。

首先,因为数据来源于实时搜索网络信息,都是准确的。
然后,它根据不同的维度,从整体到局部,从行情到资金动向,从外部市场到内部政策,从技术面到市场情绪,都给出了实时的数据。
最后,它还像投资顾问一样,给出了后市展望和操作建议。不但告诉结果,还给出指导。
为了对比,我关闭了“深度思考”,问同一个问题。

可以看到,关闭了“深度思考”之后,豆包仍然通过网络搜索实时数据,保证了数据的准确性,但是答案明显简化,缺乏逻辑性和深度,更像是一个简单的信息汇总。
这么一对比,就能明显感受到“像人一样思考”的重要性。 “深度思考”的加持,让AI的答案更精致、更贴心、更有价值。
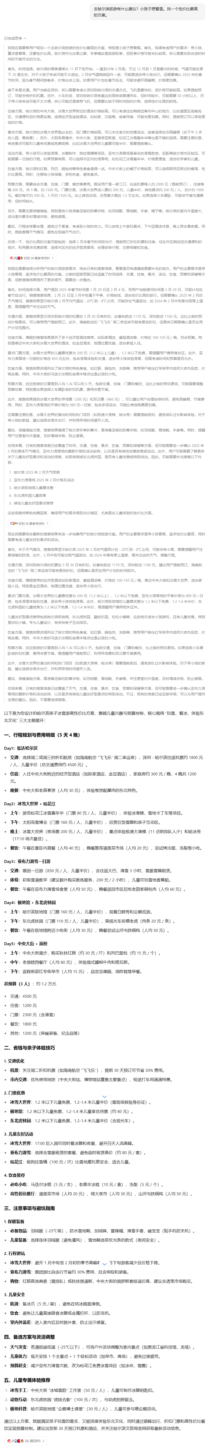
再来看看另一个问题,关于哈尔滨旅游的建议。
我向豆包提问:去哈尔滨旅游有什么建议?小孩子想看雪。找一个性价比最高的方案。思考过程和答案如下。

这种“思考驱动”的搜索方式,让我感觉AI不再是一个冷冰冰的工具,而更像一个有温度、能理解我需求的助手。
豆包“深度搜索”的体验网址:
https://www.doubao.com/chat/
记得打开“深度搜索”选项。
那么,这种基于搜索的深度思考模式,跟之前openAI的DeepResearch有什么不同?
DeepResearch也是通过处理和分析来自网络的各类信息,包括文本、图像、PDF 文档等,把一个复杂的任务拆成一小块一小块的,然后一步一步解决,最终基于分析结果生成研究报告。不过DeepResearch需要耗费的算力较多,生成报告的时间也较长,比较适合严谨的学术研究、快速高效的市场分析,以及复杂的数据处理等。
而豆包这种深度思考模式,在我看来,更适合中低强度的需求。比如上面的旅游决策,股市行情分析,手机购买建议等等。这些问题,如果使用常规的AI大模型,往往会因为数据的滞后性,导致答案实时性不够,甚至产生大量的AI幻觉。通过基于实时数据的AI思考模式,就能在提升效率、解放人力的同时,保证答案的准确性和实时性。
技术预言家雷·库兹韦尔曾预言,未来的搜索将像人一样思考,而不是像机器一样索引。现在看来,这个预言正在成为现实。
“边想边搜”的出现,让AI搜索不再是简单的关键词匹配和信息堆砌,而是真正开始理解人类的语言和需求,像一个聪明的助手一样,帮助我们解决问题。
未来,AI搜索可能会进化成更强大的“智能体”,像一个真正的人类助手一样,自动完成我们心里想做,但没有明确表达的事情。


