Hi,你好,我是1岁AI自媒体博主安歌,分享‘用AI赋能自媒体’实战技巧。
今日主题:智谱AutoGLM沉思实测




前段时间,号称首个AI通用Agent的Manus,因一码难求爆上热搜。
而官网展示的诸多案例,让人觉得AI取代人,只在朝夕之间。(参考这篇:比DeepSeek更颠覆?全球首个通用智能体Manus:高级AI牛马来了!)
这两天,智谱也推出了Agent产品 —— AutoGLM沉思。
核心亮点是:模拟人脑思考过程,完成从问题拆解、信息检索、信息分析、到报告生成。
听起来和普通AI大模型差不多,但有个巨大的差异:能操控我们的电脑,自动打开网页,边检索边分析边总结。
这是官网放出的案例,用户要求:
写一份A股市场关于具身智能的研究报告。
”
左侧是智谱的分析过程(相当于人脑思考的部分),右侧是操控电脑做信息检索(相当于双手执行的部分)。
最后,会在左侧的对话框里,展示写完的研究报告,并附上信息来源。
根据智谱官方的总结,AutoGLM沉思目前有两个功能版本。
网页端和手机APP端,只能实现调研网页、撰写报告两项功能。
而电脑客户端版,除上述俩个功能外,还能打开并检索小红书、知乎、知网等未开放API的优质网站,同时可以操作购物网站、邮箱、视频网站等。
官方介绍看完了,我还有几点疑问:
1、与Manus相比,谁更强?
2、实测功能如何呢?
3、真的能取代人,直接操控电脑干活吗?
我们来一个一个地说。
1、与Manus相比,谁强?
先说结论:以两者官网案例呈现来对比,Manus更强。
我们都以写“投资报告”为例,Manus的案例是——特斯拉股票分析,智谱的案例是——具身智能行业研究。
我不懂技术,我评价一个AI,就看三点:
-
思考逻辑是否正确?
-
内容源是否可靠?
-
输出的呈现效果如何?
先说思考过程,Manus第一步是创建一个‘待办清单’,会列出这个任务的一整套工作流,然后再一步步执行。
智谱是将任务拆解为几个大模块,先思考第一个模块要做的几个事,这几项做完了再思考第二步要做的事,再执行。
这两种任务拆解模式,说不上哪种更好。
以人脑思考过程参考,两种情况都有。
熟悉的领域当然是一次性做好完整规划,再逐步执行。
如果是新领域,完整规划不现实,就得先干完第一步,再根据第一步拿到的结果,判断下一步做什么。
这一点上,说不上谁更强。
在看第二条:内容源质量。
这绝对是关乎输出结果质量的核心要素。
Manus的来源是外网,这个我无从判断质量高低。
我们看看智谱的。
信息主要来自于,arxiv、知乎、腾讯研究院、中国信通院、知网、新浪财经、东方财富网。
不能说这些网站内容差,但从投资角度来看,信息源如果是投行或券商的分析报告,也许会更专业。
最后再看输出结果,这一块Manus秒杀了。
Manus能直接生成完整报告文档供下载,而且是图文并茂、排版清晰的。
而且,还能自动生成交互式网页。
智谱的结果和普通AI一样,就是在对话窗口生成文案。
总之,从呈现结果来看,Manus图文并茂的结果明显更专业,信息量也更大。
再给大家分享两个我的实测案例:
2、实测案例
我没有专业研究的需求,就实测了两个案例:路由器选购推荐及自媒体选题搜集。
第一个案例,是我这两天的真实需求。
之前在移动业务员推销下,升级到了千兆宽带,但因为路由器还是好几年前的,网速并没快多少,最近打算换了。
作为一个IT小白,我也是看了几个小时攻略,了解了各种参数对应的功能后,才选购了一款。
正好拿这个问题,来问问智谱AutoGLM沉思,看看跟我最后的判断差多少?
我的提问:
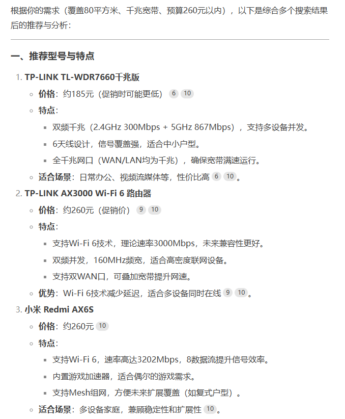
我要买一台路由器,信号要覆盖80平的房子,千兆宽带,满足日常办公、生活的需求,联网设备为电脑、电视、pad等电子产品,无智能家居联网需求,预算260以内。
”
智谱会先做需求拆分,再进行任务拆解。
比较有亮点的是,它考虑到了要看“用户实际使用评价和体验”。
再执行每一步的时候,智谱会检索十个左右网站,然后挑一个质量最高的内容来深入阅读。
再进行多轮检索分析,挑选几个推荐型号后,再到京东查看当前价格以及用户评价后,最终给出一个报告。
报告前面是选购要点以及参数对功能的影响介绍,然后给了推荐列表,以及推荐理由。
最终的结果里,还真有我选购的一款。
不过我是在小红书上看的攻略,来回刷了2个多小时。
这个案例上,确实省大力气了。
同样的问题,我也问了deepseek,结果确实不如AutoGLM沉思。
核心的问题,它不能打开京东这类购物网站,所以无法获取实时的价格,推荐结果的参考性就太弱了。
再看来第二个案例:搜索小红书AI领域近期10条爆款,并总结成表格。
选题,是自媒体人日常中,非常花时间的一件事。
需要到各大平台,各种刷,去找爆款选题。
如果AI能把这块给接管了,那真的节省我大笔时间。
这个需求,我进行了多轮提问,最终结果仍不理想。
第一次提问:
帮我搜索近1个月内,小红书里10个AI领域低粉爆款的笔记(低粉爆款是指5000粉丝以内,点赞量10倍于笔记日常水平。),需要你把这些笔记的标题、博主名称、粉丝数、点赞数、笔记链接整理给我,用Excel表格形式输出
”
第一次翻车的点在于,任务拆解不合理。
比如,我已经明确了要求直接搜索‘AI类笔记’,且说了低粉爆款的定义,只要它执行即可。
但是,智谱依旧先执行“理清概念”这一步。
于是,它搜了一堆用AI做小红书爆款的方法论。
总算把第一步执行完后,开始打开小红书了,但网页要浏览小红书,需要登陆。
因为我超时登陆了,它又退回第一步,执行 “找小红书打造爆款的方法论” 。
这个过程经历了好久,迟迟到不了第二步,我无奈打断,然后再次强调了我给的信息,并引导它重新做任务拆解。
这一次拆解对了,开始到小红书搜索AI类关键词。
然而,问题再次出现。
在小红书网页端搜索爆款时,默认的“综合”选项下,就是相对时间最新,且火爆的内容。
如果选择“最新”,内容是新了,但半天刷不到一个爆款。
如果选择“最热”,内容是很爆,但选题可能早就过时了。
在这一步,智谱默认选择了“最新”,出来一堆0点赞内容,然后还去逐条查看。
我想了想,它不了解也对,这种运营小技巧,AI不一定想得到。
于是,我给它规定了详细的执行步骤。
结果又出新问题:对近1个月内的理解出错。
好家伙,自己都算出来是2.5个月前的内容,还说符合1个月内。
我锲而不舍,给了一个细致的任务要求和执行步骤。
这次倒是顺利执行完了,且在思考链路里,确实看到找到了不错的内容。
但最后梳理清单时,却给了我10条点赞个位数的内容,甚至有的还是编造假内容和链接。
AI的幻觉问题,依然存在,‘替人打工’ 这件事还谈不上。
3、我的思考
满打满算,我认真学习AI也就一年出头,从一开始的恐慌焦虑,到现在为每一个新功能而兴奋。
很关键的一点在于,AI用得越久,我的学习能力和思考能力,提升得就越快。
AI不但能帮我干活,还顺带开发了我的大脑。
有几点思考,分享给你,欢迎讨论~
1)人的大脑,是遇强则强的设定,但要做到 ‘遇强不躲’
人的成长,靠不断提升认知。
而认知的提升,靠得是与外界碰撞后,大脑的反馈。
与AI的每一次交流,都是我们用已知的信息,去碰撞未知世界。
而AI的结果不管优劣,都会激发大脑的进一步思考。
结果太差,会促使你不断优化沟通方式。
结果优秀,会让你迅速学到新知识,激活新的想法。
DeepSeek很强,GPT很强,Claude也很强。
但一个很显著的事实是,那些深度使用这些工具的人,也变得比以前更强。
2)灵机一动,是人脑独有的优势,但灵感需要激活
啥叫灵机一动?举个小例子,
我现在的公众号文章标题,几乎都是Deepseek帮我取的。
昨天写Get笔记那篇,我也是写完文章发给Deepseek,它给了我8个标题。
我借鉴了Deepseek的一句话,最终的标题是:腾讯ima被偷家,Get笔记重磅上新:2步批量订阅100个优质公众号!
阅读量是日常的30倍。
大概率,就是因为前面这句 ‘腾讯ima被偷家’ 引发了读者的好奇,评论区也都是对比两款工具的。
这句话,就来自我的灵机一动。
这种‘灵机一动’,不代表就比DeepSeek写得好,但却是我的真实想法,代表了独特性。
在AI批量生产同质化内容时代,正确而完美不一定受欢迎,有‘独特想法、真实体验’的内容,会更稀缺。
而这种灵感的激活,需要不断涉猎新知识、且不断将知识用在自己的工作生活中。
“文章本天成,妙手偶得之”。
AI如果是那个天,我们,只需练就一双妙手即可。
3)细分领域的知识,永远是稀缺的,越早积累越有优势
上面那个‘找小红书低粉爆款’的例子,就是实证。
AutoGLM沉思之所以一直出错,可能的原因是,它不了解 ‘自媒体运营’ 的细节技巧,对小红书平台的细节操作也不懂。
而网上搜到的运营知识,都是宽泛的概念和方法论,不会说到这么细。
更别说一些有专业壁垒的行业,高质量的内容,都不在互联网上。
对于我们普通人来说,‘积累细分领域的知识’ 对当下来说,是最有价值的一件事。
总之一句话:
AI取代不了人,但会接管不需要灵感、有标准sop的工作。
分享完啦,有用的话,可以“点赞转发”一波哦~

粉丝福利:
添加VX(Ymmca369)发送‘AI’,获取AI工具库、提示词指南、DS手册等资料。
扫码,即可获取AI破局免费3天公开课及社群。

作者简介:
Hi,我是安歌,AI实战博主。
欢迎对AI学习、AI搞钱感兴趣的朋友来链接。
加我,备注‘AI工具’,送「20+AI工具合集」&「提示词指南」↓↓↓

我的产品:
1. AI自媒体年度社群:499元,AI变现案例拆解、1年5次1V1咨询、8次直播分享、我的变现经验分享;
2. AI自媒体1V1咨询:299/h。


















