1
背景
1.1 Palantir公司简介
Palantir成立于2003年,最早是一家专为2G市场提供大数据分析服务的公司,多年来一直被打着”定制化服务“的标签。从2008年开始通过数据集成和分析平台Foundry开始进入2B企业市场,随后陆续推出了应用部署平台Appolo、人工智能平台AIP等产品,逐渐形成了从大数据分析到数据和AI产品矩阵。
Palantir在3月2号发布的最新一个季度的财报业绩还是比较亮眼的,其在商业上的成功最近几个Q也越来越明显。

Palantir将自身定位为企业级AI应用的赋能者,致力于将先进的AI能力(LLM)深度嵌入到客户的核心业务流程中,以解决实际的运营挑战并创造可衡量的业务价值。
随着对这家公司的了解越来越多,第一感觉是偏”务实“。Palantir高管,包括CEO Alex Karp和CTO Shyam Sankar,多次公开强调公司致力将AI技术从protype阶段推向生产环境。当前AI领域最大的瓶颈在于如何有效地将模型部署到复杂的企业运营中,并确保其安全、可靠、且能持续产生价值,而不是一个又一个的demo。从其美国国内客户数量的增长速度看,似乎也在得到越来越多大客户真金白银的信任。

1.2 AI落地核心挑战与Palantir应对之策
尽管这两三年大模型技术和AI应用铺天盖地,似乎世界已经全部AI化了。但企业在尝试应用AI技术,尤其是大模型LLM技术时,仍然普遍面临着一系列困难:
-
数据孤岛与集成困难: 企业数据分散在不同的系统(如ERP、CRM、SCM、MES、传感器网络等)中,格式各异,质量各异,难以整合形成统一、可信的高质量领域数据为AI应用提供基础的”数据燃料“。
-
模型效果与价值周期:GenAI技术目前仍然在快速发展中,在特定行业场景的模型效果仍然具有很高的不确定性,同时从项目启动到最终可衡量的业务价值实现,往往需要漫长的周期和巨大的投入。
-
缺乏与业务流程的连接: AI模型产生的洞察往往难以直接转化为业务决策,缺乏与实际操作流程和决策点的有效连接,价值难以落地。
-
安全、隐私与治理风险: 在企业环境中使用AI,特别是处理敏感数据时,必须确保严格的访问控制、数据安全、隐私保护和合规性,数据范围和权限管理,LLM“幻觉”等问题带来了新的风险。
Palantir三大核心平台—Foundry(数据操作系统)、AIP(人工智能平台)和Apollo(持续部署与管理平台)—以及其独特的“前线部署工程师”(Forward Deployed Engineer, FDE)服务模式,被认为是Palantir系统性地以上AI落地挑战的”独特配方“。其核心思路是首先通过Foundry和Ontology打通数据、建立企业语义模型,然后通过AIP安全、可控地将AI能力深度嵌入业务流程,并通过贴身服务的FDE工程师现场确保方案在客户特定环境下的成功落地。
Palantir的一条龙服务模式可以看出,简单认为Palantir是一个高定制化、人力密集型服务公司的看法显然是比较表面的。
2
AI战略与核心理念:从数据到决策
2.1 战略演进:从大数据分析到企业操作系统
Palantir创立源于后“911”后的一个核心思考,即如何在保障国家安全的同时,保护公民隐私 。早期产品Palantir Gotham主要服务于USIC和DoD,专注于整合多源情报数据,提供分析和决策支持。Gotham至今仍是其国防和情报领域的核心产品,被广泛使用 。
在服务2G客户的过程中,Palantir团队深刻认识到,几乎所有大型组织都面临一个共同难题:数据高度分散和混乱,且非常难以集成。其CTO Shyam Sankar将此描述为Palantir的“创始创伤”(founding trauma),即最初的产品设想是建立在客户数据已经整合好的前提下,但现实是客户的数据往往是“支离破碎”的。
这个”founding trauma”的认知成为Palantir战略从2G扩展至2B的关键转折。他们意识到,要真正释放数据的价值,必须首先解决数据集成这一拦路虎问题。这也促使Palantir开发了Foundry平台,将数据集成过程产品化,以摆脱以服务为主的传统咨询项目周期长、成长高的困境。
Foundry不仅仅是一个简单的数据集成工具,它的野心是成为一个“企业操作系统”(Enterprise Operating System)。这个操作系统的核心理念是连接企业的战略目标与日常运营,将数据、分析、模型和业务流程整合在一起,让整个组织做出更优、更快的决策。这应该也是目前很多大企业、大机构的核心痛点之一。
2.2 核心驱动力:以“决策”为中心的AI应用哲学
Palantir AI战略最核心、最具辨识度的理念是“以决策为中心(decision-centric)”。这与传统的“以数据为中心”(data-centric)思路有着本质区别。传统方法往往是从“我们有什么数据”出发,进行数据的收集、清洗、整合和分析,期望从中发现一些之前未发现的洞察。而Palantir则反其道而行之,从“我们需要做出什么决策”出发,这也是我前面说的这家公司“务实”的一个体现。
在一个项目实施前,他们会首先分析组织的业务运营,将其视为一系列相互关联的业务决策流。然后思考,为了优化这些决策(提升GMV、快速增长、拓展新市场、提升经营效率等),在决策关键节点上需要什么样的信息支持?需要什么样的上下文?现有的业务数据为何无法提供这种支持?。
这种“以决策为中心”的哲学深刻地影响了Palantir的产品设计。它不仅仅关注于产生“洞察”(insights),更关注于这些洞察的“效用”(utility),并将这些洞察有效地部署到业务系统。
为了补齐“知道要什么”和“怎么做到”之间的gap,平台需要能够:
-
决策数据:在决策点提供及时、有用且易于理解的“全景上下文”
-
决策行动:将从简单规则到复杂AI模型的各种智能部署到决策流程中,以辅助或自动化决策
-
决策效果:确保决策过程是多用户协作、可审计、并且能够迭代改进的
Palantir的Ontology和AIP平台正是为了解决以上问题来设计的,为企业在关键决策点提供所需的数据(Data)、逻辑(Logic)和行动能力(Action)。Palantir认为,Data、Logic和Action是企业业务决策三要素,其各种平台产品也是基于”从数据到决策(From Data to Decisions)“这一核心理念来设计的。

2.3 AI方案产品矩阵: AIP、Foundry与Apollo的协同作战体系
为了实现其“企业操作系统(Enterprise Operating System)”和“以决策为中心(Decision-centric)”的AI战略,Palantir构建了一个由三大核心平台协同组成的“AI Mesh” 。这三大平台分别是:
-
Palantir Foundry: 定位为企业的数据操作系统。它负责整合来自企业内外部的各种数据源,提供数据管理、转换、治理和分析的基础能力。Foundry的核心是其Ontology层,用于构建企业的数字孪生和语义模型。
-
Palantir AIP (Artificial Intelligence Platform): 定位为AI操作平台。AIP建立在Foundry和Ontology之上,专注于将AI(特别是LLM)的能力安全、可控地连接到企业的实际运营和决策流程中。它提供了一系列工具,用于构建、部署、管理和监控AI驱动的应用和工作流。
-
Palantir Apollo: 定位为软件的“任务控制中心”。Apollo是一个持续集成/持续部署(CI/CD)和软件管理平台,负责将Foundry和AIP(以及Gotham)等复杂软件系统可靠、安全、自动化地部署和更新到客户的各种运行环境中,包括公有云、私有云、本地数据中心,乃至边缘设备和无法联网的环境。
这三大平台并非孤立存在,而是紧密集成、协同工作,形成一个强大的技术闭环。Foundry通过强大的数据集成能力和核心的Ontology语义层,为AIP提供了理解企业业务、连接异构数据、并进行操作的基础。AIP则利用Ontology提供的上下文和动态能力,将AI模型(包括LLM)转化为能够执行具体业务任务的智能应用和助手。而Apollo作为这一切的底层支撑,确保了整个软件栈能够在客户多样化且要求严苛的环境中稳定运行、持续更新和自动扩展。
这种从底层数据整合、中间层语义建模、上层AI应用开发部署到最终运维管理的端到端整合能力,是Palantir区别于许多单一工具或平台供应商的核心特征。它使得企业能够在一个统一的框架内解决AI落地的全链条问题,显著降低了实施复杂AI应用的门槛和风险,避免了在不同工具和平台之间进行繁琐集成的“tech debt”。
这个AI Mesh也是我认为Palantir非常重要的一个护城河。这种方案大企业一旦上去,就很难下来,会对Palantir的产品有越来越多,越来越深入的需求。借用硅谷创业教父级人物Paul Graham的一句话“Do Things That don’t Scale”, 过去20多年Palantir在数据集成、数据分析、业务流程分析、AI模型应用和业务系统集成等方面做了非常多不scale的事情,而这也成为接下来生成式AI时代手里最有用的牌。
3
核心基石:Palantir Ontology
如果说Palantir技术体系和产品矩阵有什么最重要的秘密武器的话,我认为就是Palantir Ontology。毫不夸张地讲,Ontology是Palantir整个技术体系和价值主张的核心基石。
与很多大数据产品或者数据中台不同的是,Ontology并不是一个简单的元数据目录或数据模型,而是一个企业的“操作层”(operational layer)和“数字孪生”(digital twin)。Ontology位于Foundry平台中集成的数字资产(数据集和模型)之上,将企业的数字资产与其现实世界的对应物(如工厂、设备、产品、客户订单、金融交易等)连接起来,类似一个数字孪生。
Ongology的目标是创建一个动态的、包含语义和动态元素(Kenetic Elements)的组织模型,来支持各类企业应用场景能够产生更好的决策。与过去几十年企业常见的“知识图谱”有些概念上的相似,但不完全相同。
3.1 核心概念与构成:语义与态元素 (Semantic & Kinetic Elements)

Palantir Ontology由两大类核心元素构成:
1. 语义元素 (Semantic Elements): 定义了企业世界的“是什么”(What),即业务对象的结构、属性和关系。
-
对象 (Objects): 代表现实世界中的实体(如员工、客户、供应商、设备、工厂、油井)或事件(如航班、订单、交易、警报)的数字抽象。每个对象类型定义了一类实体/事件的共同模式,而对象实例则代表该类型下的一个个具体个体。
-
属性 (Properties): 描述对象的特征或状态(如员工的姓名、部门、入职日期;订单的金额、状态、客户ID)。属性可以是各种数据类型,包括基本类型、时间序列、地理空间数据、甚至非结构化数据或媒体引用。
-
链接 (Links): 定义不同对象类型之间的关系(如“员工”链接到“部门”,“订单”链接到“客户”和“产品”,“设备”链接到“工厂”)。链接使得可以在对象之间进行导航和关联分析。
-
接口 (Interfaces): 定义对象类型可以遵循的通用“形状”或契约,描述共享的属性和能力。这使得可以对具有共同特征的不同对象类型进行统一建模和交互,实现类似面向对象编程中的多态性。
2. 动态元素 (Kinetic Elements): 定义了企业世界的“如何改变”(How),即业务流程、操作逻辑和治理规则。
-
动作 (Actions / Action Types): 封装了用户或系统可以对Ontology中的对象执行的操作。Action Type定义了操作的参数、执行条件、权限控制、对象修改规则(创建、更新、删除对象或链接),以及可能产生的副作用(如发送通知、调用外部API。
-
函数 (Functions): 封装可重用的、具有任意复杂度的业务逻辑。Functions可以被Actions调用,也可以被其他应用程序或AIP组件调用。它们可以读取Ontology对象数据,执行计算,并返回结果。Functions使得复杂的业务规则和算法能够以模块化、可维护的方式集成到Ontology驱动的工作流中。
通过将这些语义和动态元素结合起来,Ontology构建了一个远超传统数据仓库或数据湖的丰富模型。它不仅描述了企业的静态结构,更重要的是,它模拟了企业的动态运营逻辑和行为规则。这种对业务流程和操作能力的建模,是Ontology区别于其他数据管理方案的核心特征,也是其能够直接赋能操作型AI应用的基础。

3.2 技术实现:整合、建模与连接
Ontology的实现依赖于Foundry平台提供的底层技术支撑。其构建过程大致如下:
-
数据整合: 首先,通过Foundry强大的数据连接器(支持超过200种数据源),将来自企业内外部各种异构系统(如ERP, CRM, SCM, MES, IoT平台, 数据湖, 文件系统, API等)的数据接入平台 。Foundry支持批处理、流式处理等多种数据集成模式。
-
语义建模: 开发者或数据建模师将接入的数据集映射到Ontology的语义元素上,包括定义对象类型(Object Types)、它们的属性(Properties,包括主键、数据类型、元数据描述等)、以及对象类型之间的链接关系(Link Types)。这一步是将分散、混乱的原始数据转化为具有明确业务含义的企业知识结构化过程。
-
动态建模: 定义动态元素,创建动作类型(Action Types)以及创建函数(Functions),通常在代码库中使用Python或TypeScript编写函数,封装业务逻辑 。
-
数据持久化与服务: 定义好的Ontology结构及其映射的数据通过一系列后端服务进行持久化,比如Ontology Metadata Service (OMS) 存储Ontology的元数据定义,Object Databases (如Object Storage V1/V2) 负责存储索引后的对象数据,Object Set Service (OSS) 处理来自上层应用的读取请求,支持对对象的搜索、过滤、聚合等操作。Actions Service 则负责处理用户通过Action提交的修改请求。
-
连接与消费: 构建完成的Ontology通过API和SDK向上层应用开放。这使得Palantir自家的各种工具产品都能够以统一的、面向对象的方式与企业数据和业务逻辑进行交互,所以Ontology也是Palantir各产品的“操作总线”(operational bus)。
3.3 为什么Ontology是核心基石
Ontology之所以被Palantir视为其平台的核心和关键差异化因素,在于它的多重独特价值:
-
连接性 (Connectivity at scale): Ontology通过将分散的数据映射到统一的业务模型上,打破了传统的数据孤岛,为整个组织提供了单一、共享的事实来源(Single Source of Truth)。它提供了一种通用的业务语言,使得不同部门、不同角色的用户(从一线操作员到高管)能够基于一致的理解进行协作和决策,极大地提升了组织的连接性和协同效率。
-
可解释性 (Interpretability): Ontology将底层复杂的技术概念(如数据库表、字段、连接、API调用)抽象为业务用户熟悉的术语(如客户、订单、设备、批准操作),极大地降低了数据和AI应用的理解和使用门槛,使得非技术用户也能方便地访问、分析和操作与他们业务相关的数据,从而将数据驱动的决策能力普及到企业组织的各个层面。
-
规模经济 (Economies of scale): 通过定义可重用的对象、属性、链接和函数逻辑,Ontology避免了在不同项目和应用中重复进行数据集成、建模和逻辑开发的工作。新的应用可以直接复用已有的Ontology资产,大大加快了开发速度,降低了开发成本。随着Ontology的不断丰富,其复用价值会越来越高,帮助企业在控制复杂性的同时实现规模化。
-
决策捕获与闭环 (Decision Capture & Learning): Ontology不仅用于读取数据,更重要的是通过Actions机制来捕获用户或系统在业务流程中做出的决策和执行的操作。这些决策本身作为新的数据被记录下来,并可以写回到Ontology中。这形成了一个强大的反馈闭环:运营决策产生数据,数据反过来优化模型和逻辑,进而指导未来的决策。这种持续学习和优化的能力是实现智能化运营的关键,也是系统越来越“聪明”的关键。
-
加速AI/LLM落地 (Powering operational AI/ML): 对于AI尤其是LLM而言,Ontology提供了一个理想的运行环境。它为AI提供了结构化和语义化的数据、丰富的上下文、可操作性以及安全治理等AI落地的必要条件。
因此,Ontology被认为是使AI(特别是LLM)在复杂企业环境中安全、可靠、有效地运行并产生实际业务价值的核心基石。
3.4 Ontology构建是一项长期投入
构建Ontology并非一蹴而就的技术实施,而是一个需要持续的战略性投入,也是经常说的企业数字化和智能化的“脏活累活”,能不能做好高度依赖于对业务的深刻理解、跨部门的协作以及有效的管理机制。许多成功的客户案例都是与Palantir全作长达十年以上,侧面说明了Ontology构建是一个长期、与客户深度合作、不断迭代优化的过程。
Ontology的真正价值并非来自技术本身,而是来自于将其与业务深度融合并持续迭代的投入,一旦成功则对企业的运营决策和智能化转型价值巨大。
4
引擎:Palantir AIP
如果说Ontology是Palantir为企业AI构建的数据基础设施,那么AIP(Artificial Intelligence Platform)就是驱动AI应用运行并嵌入业务流程的核心引擎。
AIP于2023年4月正式推出,旨在整合LLM等先进AI能力,并将其安全、可靠、高效地应用于企业的实际运营和决策中,试图解决将AI从prototye推向生产环境的“最后一公里”难题。
4.1 平台架构与设计原则
AIP并非一个单一的产品,而是一个构建在Foundry和Ontology之上的、模块化、可互操作的AI操作平台。其核心设计原则和架构特点包括:
-
模块化与互操作性: AIP由一系列可独立使用、也可组合使用的组件构成,如AIP Logic, AIP Automate, AIP Agent Studio等,旨在提供灵活的可组装AI能力。
-
加速业务价值实现: AIP的设计目标是显著缩短AI应用的开发和部署周期,让企业能够更快地将AI能力转化为业务价值。例如,AIP Bootcamp旨在让客户在数天内就能构建出可用的AI用例原型。
-
底层技术支撑: AIP的运行依赖于Palantir Apollo提供的底层基础设施。Apollo负责跨环境(云、本地、边缘)的自动化部署、更新和管理,确保高可用。
-
开放性: AIP架构设计上保持开放,不锁定特定的存储技术(支持Blob存储、KV存储、关系数据库等)、计算引擎(支持Spark、Flink,也可集成外部引擎)或编程语言(支持Python, SQL, Java, R, TypeScript, JavaScript等)。
-
安全与治理内置: 由于Palantir的客户主要是2G和2B大型企业,安全性是AIP设计的核心原则。所有操作都继承Foundry严格的安全和治理框架,包括精细化的权限控制、数据加密、全面的审计日志等。
AIP的整体架构旨在提供一个既强大又灵活的环境,让企业能够根据自身需求,安全、高效地构建、部署和管理各种AI驱动的应用。
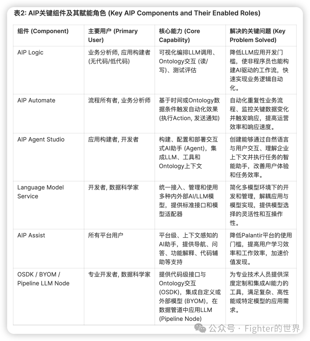
4.2 AIP关键组件
AIP平台包含多个关键组件,各自服务于不同的AI应用场景和用户角色:
-
AIP Logic
-
定位: 面向业务人员和开发者的无代码/低代码LLM应用开发环境
-
核心功能: 提供图形化界面,让用户可以通过拖拽模块(Blocks)的方式构建由LLM驱动的逻辑流。用户可以定义输入(原始类型或Ontology对象)、配置LLM模块(编写自然语言提示、选择LLM模型、赋予LLM访问Ontology的工具,如查询对象、调用函数、执行Action)、编排逻辑步骤(如使用转换模块、执行模块、应用动作模块),并定义输出(返回值或Ontology编辑)。AIP Logic还内置了调试器(Debugger),可以可视化LLM的思考链(Chain-of-Thought, CoT),帮助用户理解和优化LLM的行为。此外,它还集成了AIP Evals,用于测试、评估和监控Logic功能的性能和可靠性。
-
关键优势: 极大地降低了开发LLM应用的门槛,使得不具备深厚编程背景的用户也能快速构建和迭代AI驱动的工作流。它与Ontology深度集成,特别是能够通过调用Action来实现对数据的写回操作(必须通过Action触发),从而将LLM的能力直接嵌入业务流程 。
-
AIP Automate
-
定位: 企业级的业务流程自动化引擎
-
核心功能: 允许用户定义触发条件(Conditions)和自动化效果(Effects)。条件可以是基于时间的,也可以是基于Ontology对象数据的,或者是两者的结合。效果则包括自动执行预定义的Foundry Actions以及向指定用户发送平台通知或邮件。
-
应用场景: 典型的应用包括定时发送报表摘要、基于数据阈值或异常模式触发告警、自动化处理满足特定条件的工单或任务。
-
AIP Agent Studio
-
定位: 用于构建和部署交互式Agents的开发环境
-
核心功能: 提供一个界面来配置Agent的行为。用户可以选择底层LLM模型、编写系统提示(System Prompt)来定义Agent的角色和目标、设定模型参数、配置Agent可以使用的工具、定义Agent可以访问和修改的应用状态变量,以及设置对话初始提示等 。
-
应用场景: 适用于需要通过自然语言交互来完成任务的场景,例如智能问答、任务指导、基于对话的数据探索和操作、自动化报告生成等。
-
Language Model Service (LMS)
-
定位: 统一管理和接入各种AI模型(尤其是LLM)的服务层
-
核心功能: 提供一个标准化的接口,让开发者可以在应用中调用不同的LLM(如OpenAI的GPT系列、Anthropic的Claude系列、Meta的Llama系列以及其他开源或客户自托管的模型),而无需关心底层模型的具体实现细节。LMS还与模型导入、模型目标(Modeling Objectives)和模型评估(AIP Evals)等功能紧密集成,提供了模型全生命周期的管理能力。
-
关键优势: 解耦了AI应用与具体模型提供商,使得企业可以灵活选择、切换和组合使用不同的模型,同时保持应用层代码的稳定性。
-
AIP Assist
-
定位: 嵌入到Palantir平台各个应用中的、具备上下文感知能力的AI助手,旨在帮助用户更高效地使用平台
-
核心功能: 用户可以通过自然语言提问,获取关于平台功能、操作流程、数据解释等方面的帮助。AIP Assist能够理解用户当前所处的应用环境和操作上下文,提供更精准的回答和建议。此外,AIP Assist支持接入自定义的知识库(如内部文档),以提供更具针对性的帮助。
-
其他AIP能力: 除了上述核心组件,AIP还包含一些嵌入到其他Foundry应用中的功能,例如
-
AIP Threads: 一个用于与文档和AIP Agent进行交互式分析的工具,无需专业技术知识 。
-
AIP Evals: 用于对LLM驱动的功能(包括AIP Logic、Agent等)进行系统化的测试、评估和比较。
-
Pipeline Builder: 允许在数据管道中直接调用LLM对数据进行处理(如文本摘要、分类、信息提取)。
Palantir通过提供这一系列不同抽象层次、相互关联的AIP组件,试图满足企业内部不同角色(从业务用户到开发者)在AI应用开发和使用方面的多样化需求。这种多层次的产品策略,旨在降低企业整体应用AI的门槛,推动AI技术在组织内的广泛普及和深入应用。

4.3 企业级安全与治理框架 (Enterprise Security & Governance)
在企业环境中部署AI,尤其是在金融、医疗、政府等高度敏感和受监管的行业,安全与治理是不可逾越的底线。Palantir AIP将安全和治理能力深度融入其设计之中。
-
继承Foundry的安全模型: AIP完全构建在Foundry平台之上,因此继承了Foundry全面的企业级安全特性,这包括了数据加密、身份认证、精细化授权和全面审计等
-
AIP控制面板 (AIP Control Panel): 这是专门为管理AI应用(特别是LLM)而设计的治理中心,管理员可以为每个模型或AI应用设置“护栏”(Guardrails),包括数据访问权限、动作执行权限、输入输出控制、用户权限和成本归属等。
-
合规: Palantir强调其平台设计满足企业的各种合规要求。通过提供透明度、可审计性和精细控制,帮助企业有效管理相关风险,满足合规要求。
这种将安全和治理能力深度嵌入平台架构,并提供专门的AI治理工具的做法,是Palantir能够赢得对数据安全和合规性要求极高的政府及大型企业客户信任的关键因素。
综合来看,AIP并非仅仅提供AI算法或模型,而是提供了一个与企业数据(通过Ontology)和业务流程深度集成的、具备强大安全治理能力的“AI操作系统”。它的核心价值在于,能够帮助企业安全、可控、高效地将AI(特别是LLM)的潜力转化为实际的、可衡量的业务运营改进和决策优化,真正打通AI落地的“最后一公里”。
5
落地实践:独特的“前线部署”模式
Palantir平台的强大功能和灵活性,尤其是Ontology和AIP的复杂性,意味着其成功实施并不仅仅是软件安装,更需要深入理解客户的业务场景和数据环境,并进行有效的定制和集成。
为了应对这一挑战,Palantir采用了独特的“前线部署”(Forward Deployed)模式,并结合快速价值验证(如AIP Bootcamp)和结构化的实施方法论,以确保技术能够在客户现场真正落地并创造价值。
Palantir内部号称每个员工都是FDE(Forward Deployed Engineer),能够深入一线解决客户问题。如果你像我一样,做过几年客户一线的交付工程师,就能切身理解为什么专业的FDE是如此重要。
5.1 前线部署工程师 (FDE/AI FDE) 的角色与价值
前线部署工程师(Forward Deployed Engineer, FDE),以及专注于AI领域的AI FDE,是Palantir客户成功模式中的核心角色。他们并非传统的销售工程师或技术支持,而是直接杀到客户现场,嵌入进客户的组织内部,与客户业务团队紧密合作,共同解决客户面临的最棘手的问题 。
-
角色定位: FDE常被描述为客户内部的“AI创业公司CTO” 。他们不仅仅是Palantir技术的专家,更需要深入理解客户的业务、数据和挑战。其职责涵盖了从理解客户需求、制定AI战略、设计解决方案,到亲自动手构建端到端的工作流、将模型和应用部署到生产环境的全过程。
-
所需技能: FDE职位的要求非常高,需要复合型能力。除了扎实的软件工程背景和数据工程能力外,还需要具备机器学习基础(问题分解、模型训练、模型评估等),对LLM和生成式AI领域有深入理解。同时,优秀的沟通能力、客户交互能力、复杂问题解决能力以及在客户环境中工作的适应性也至关重要。
-
工作模式: FDE通常以小团队的形式工作,直接与客户的业务和技术人员并肩作战,进行快速迭代 。他们身处解决问题的第一线,能够将从客户现场获得的宝贵经验和反馈,直接带回给Palantir的产品研发团队,从而推动产品的持续改进,形成一个良性的反馈循环 。
-
核心价值: FDE模式的核心价值在于弥合了标准化软件平台与客户高度异构、复杂多变的具体需求之间的差距。通过深度嵌入和定制化服务,FDE确保了像Foundry、Ontology和AIP这样强大的平台能够在客户的特定环境中成功落地,并与现有系统集成,最终产生可衡量的业务价值 。这种模式建立了极其紧密的客户关系和高度的信任,形成了强大的客户粘性。客户不仅仅是购买了软件,更是获得了一个深度参与、共同解决问题的技术伙伴。
这种深度嵌入、高度定制化的服务模式,是Palantir能够成功服务于大型、复杂组织,解决其他标准化软件难以应对的问题的关键因素。它不仅是技术支持的延伸,更是一种和客户深度战略合作的体现,构成了Palantir服务壁垒的重要组成部分。
当然,这种模式也意味着较高的人力成本和对高素质人才的依赖,这也是其难以快速规模化复制和向中小型市场渗透的挑战之一。

5.2 AIP Bootcamp:加速客户上手与价值验证
为了应对其平台复杂性带来的学习曲线挑战,并满足客户对快速看到AI应用价值的需求,Palantir推出了AIP Bootcamp项目。
-
定位: 这是一种沉浸式、高度互动的“动手实践”(hands-on-keyboard)训练营。
-
模式: Bootcamp通常持续1到5天。客户带着他们真实的业务问题和数据来到现场,与Palantir的专家(通常包括FDE)一起,利用AIP平台快速构建解决方案原型。
-
目标: 核心目标是让客户在极短的时间内(几天内)就能体验到AIP的能力,并针对他们的具体问题构建出初步的、有价值的应用原型,实现“从零到用例”(zero to use case)的快速突破。这有助于快速验证AIP在特定场景下的可行性和潜力,建立客户信心,并为后续更深入的合作奠定基础。
AIP Bootcamp是一个绝好的idea, 据称大量客户参与并快速启动了他们的AI项目。Palantir尝试通过这种模式,缩短其解决方案的价值实现周期,降低客户对其复杂系统早期采用的门槛。
5.3 Palantir实施方法论概述
除了FDE和Bootcamp,Palantir也有一套相对结构化的项目实施方法论,旨在指导客户如何在其平台上逐步构建和扩展应用,实现长期价值。这套方法论强调循序渐进和以用例为导向。
-
分阶段发展模型: Palantir将客户采用其平台的历程划分为四个典型阶段:
阶段1:聚焦用例 (Focus on Use Cases): 初期阶段,重点是识别并成功交付1-2个具有高业务价值的初始用例。目标是展示平台的潜力,获得早期成功,并培养一小部分核心用户和开发者。
阶段2:构建基础设施以支持扩展 (Develop Infrastructure to Unlock Scaling): 在初步成功的基础上,开始投入建设更完善的基础设施,包括更健壮的数据管道、更规范的Ontology模型、标准化的治理流程、以及更广泛的内部技能培养。目标是为未来更大规模的应用推广奠定基础,并建立更正式的项目管理和沟通机制。
阶段3:平台自生增长 (Platform Growth): 随着基础设施的完善和内部能力的提升,目标是赋能客户内部的业务和技术团队,使其能够更加自主地利用平台开发新的应用和扩展现有用例,实现平台的自生增长。
阶段4:高速增长 (Hypergrowth): 在这个阶段,Foundry/AIP平台深度融入企业的核心运营,成为驱动业务创新和效率提升的关键基础设施,应用场景和用户规模持续高速增长。
-
实施顺序: 在具体的用例开发过程中,Palantir建议遵循“以终为始”的原则。首先要清晰地定义业务目标和所需的功能需求,然后进行解决方案设计,重点是设计合理的Ontology结构和用户交互。只有在这些基础准备工作做完后,才开始进一步的复杂操作。
这套实施方法论也体现了Palantir试图平衡其平台的技术复杂度与客户对实际业务成果的预期。通过分阶段、以用例为核心、先基础后复杂的实施路径,结合FDE的深度支持和Bootcamp的快速启动,Palantir引导客户逐步释放其平台的价值,并最终实现企业的数字化和智能化转型。
6
价值验证:跨行业成功案例
Palantir的AI解决方案,特别是基于Ontology和AIP的平台,已经在多个行业的领先企业中得到了应用和验证。
这些案例普遍展现出一个共同模式:
首先利用Foundry和Ontology整合企业内部(有时也包括外部)的多个、孤立的数据源,构建一个统一的、动态的、反映业务运作的数字孪生或单一事实来源;然后,在此基础上,利用AIP的AI能力(如LLM、机器学习、自动化)或Foundry的原生分析和应用构建工具,针对特定的业务痛点开发解决方案,优化运营流程,改进决策制定,并最终实现可量化的业务成果。

7
核心优势与护城河
Palantir在竞争激烈的企业软件和AI市场中,展现出了显著的差异化竞争力和深厚的护城河。这并非依赖单一因素,而是其核心技术、独特服务模式、品牌声誉以及战略生态等多方面优势叠加的结果。
7.1 Ontology:难以复制的技术与数据整合壁垒
Ontology是Palantir技术体系中最核心、也最难以被竞争对手复制的部分。
-
独特的技术定位: Ontology超越了传统的数据目录、数据仓库或数据湖的概念。它不仅整合和描述数据(语义层),更重要的是,它模拟了企业的运营逻辑和可执行的操作(动态层)。这种将企业的静态结构和动态行为融为一体的“数字孪生”或“操作层”理念,为其上层AI应用提供了独特的、面向业务操作的基础。虽然“本体”(Ontology)的概念并非Palantir独创,但Palantir将其工程化、产品化,并与整个平台深度集成,形成了独特的技术实现。
-
高构建门槛与转换成本: 成功构建一个能够准确反映复杂企业运营的Ontology,需要深厚的技术能力(处理异构数据、大规模图谱构建、实时更新等)、对客户业务流程的深刻理解,以及持续的投入和治理。这通常需要Palantir的FDE与客户进行长期、深度的合作才能完成。一旦企业围绕Ontology构建了核心应用和工作流,其数据和业务逻辑便深度嵌入其中,形成了极高的转换成本,使得客户难以轻易更换平台。
-
赋能可靠AI的基础: Ontology为AI(尤其是LLM)提供了结构化、语义化、上下文丰富且具备操作性的数据基础,这被认为是解决AI在企业落地时面临的可靠性、可控性和“幻觉”问题的关键。
7.2 AIP平台:整合度、安全性与操作性优势
AIP平台本身也构成了Palantir的重要竞争优势。
-
与Ontology的原生集成: AIP并非一个独立的AI工具集,而是与Foundry Ontology无缝集成的AI操作层。AIP Logic、Agent Studio等组件可以直接消费和操作Ontology对象,利用Ontology的上下文和动态能力。这种原生的、端到端的整合提供了比拼凑式解决方案更流畅、更高效的开发和部署体验。
-
企业级安全与治理: AIP继承并扩展了Foundry严格的安全和治理框架。其精细化的权限控制、全面的审计日志以及专门的AIP控制面板,能够满足大型企业和政府机构对AI应用在安全性、合规性和可控性方面的苛刻要求。这使得Palantir能够在其他AI平台可能受限的高风险领域部署应用。
-
多层次工具赋能: AIP提供了从无代码(AIP Logic)到低代码(Agent Studio, Workshop)再到专业代码(OSDK, 模型集成)的多层次开发工具。这使得企业内不同技能水平的用户都能参与到AI应用的构建和使用中,降低了AI技术的应用门槛,加速了AI在企业内的普及。
-
聚焦AI Action: AIP的设计理念始终围绕着将AI能力嵌入实际的业务操作和决策流程,解决“最后一公里”问题,而非仅仅停留在分析或生成内容层面。这种对操作型AI的专注,使其能够直接驱动业务流程的改进和效率的提升。
7.3 FDE模式:深度客户绑定与服务壁垒
Palantir独特的FDE服务模式是其区别于传统软件供应商的关键,构成了强大的服务壁垒。
-
解决复杂性与定制化需求: 标准化软件往往难以完全满足大型企业复杂、异构的需求。FDE通过深度嵌入客户现场,提供高度定制化的解决方案设计和实施服务,有效解决了这一难题 。
-
建立深度信任与客户粘性: FDE与客户建立的不仅仅是技术支持关系,更是长期的、基于信任的战略合作关系。这种深度绑定显著提高了客户的转换成本和忠诚度。
-
价值实现保障与反馈循环: FDE的核心职责是确保Palantir平台能够在客户环境中产生实际价值。同时,他们将一线经验和客户需求直接反馈给产品团队,驱动产品迭代,形成了独特的竞争优势。
7.4 安全声誉与复杂场景处理能力
Palantir起源于服务美国政府部门,这段经历为其带来了独特的优势。
-
处理敏感数据的信任: 在处理高度敏感数据和满足严格安全合规要求方面,Palantir积累了丰富的经验和市场声誉。这使其更容易获得政府、金融、医疗等对安全要求极高的行业的合同。
-
内置的安全设计: 其平台从设计之初就将安全、权限、审计等功能作为核心要素,而非事后添加。这为其在安全关键型应用中提供了技术保障。
7.5 生态系统与战略合作
近年来,Palantir也在积极构建其生态系统,通过战略合作扩大其平台能力和市场影响力。
-
技术与平台合作: 与主要的云服务提供商(如AWS, Microsoft Azure、Google Cloud)合作,提供云上部署选项并整合其AI服务。与领先的数据平台(如Databricks)合作,提供联合解决方案,结合双方优势。与硬件制造商(如Qualcomm)合作,将Ontology和AIP能力扩展到边缘计算设备。
-
服务与咨询伙伴: 与大型咨询公司(如PwC)和专业服务公司(如Unit8)合作,利用其行业知识和客户关系,扩大销售和服务覆盖。
-
开发者生态: 推出开发者社区(Developer Community) 和开发者工具(如OSDK),鼓励第三方开发者基于其平台构建应用。推出Foundry Marketplace,允许客户和伙伴分享和交易基于Foundry构建的应用和解决方案模板。
7.6 复杂度和规模化挑战
尽管Palantir在企业AI领域取得了显著成就并建立了强大的护城河,但其模式也面临一些挑战:
-
成本与复杂性: Palantir的平台和服务通常价格不菲,且实施过程涉及较高的复杂性(需要构建Ontology、可能需要FDE支持)。这可能限制了其在中小型企业市场的渗透能力,其客户群体目前仍以大型企业和政府机构为主。
-
规模化复制的挑战: FDE模式虽然在解决复杂问题和建立客户关系方面非常有效,但其本质上是人力密集型的。如何有效地规模化复制FDE的成功经验,在保持服务质量的同时支持更快速的客户增长,是一个持续的挑战。
-
市场认知与定位: Ontology和AIP的理念相对复杂,如何向市场清晰地传达其独特价值,并有效区别于其他数据平台(如Snowflake, Databricks)和通用AI工具(如各大云厂商的AI服务),仍然是其市场沟通需要解决的问题。
-
日益加剧的竞争: 随着数据平台和云服务商不断增强其自身的AI能力和数据集成功能,Palantir面临的竞争环境正变得日益激烈。如何在功能、价格、易用性等方面保持持续的竞争力至关重要。
总结而言,Palantir的护城河并非单一的技术或商业模式,而是由其核心的Ontology技术、与Ontology深度集成的AIP平台、独特的FDE服务模式、在安全和复杂场景处理方面的声誉以及不断扩展的生态系统共同构筑而成。这些因素相互作用、相互加强,形成了一个难以被竞争对手在短期内完全复制的综合竞争优势。
8
Key Takeaways
基于对Palantir AI价值转化模式的深入分析,可以得出以下五个关键启示:
-
Ontology是企业AI成功的关键基础设施: 对于希望在复杂业务环境中安全、有效地部署AI(尤其是LLM)并驱动实际业务价值的企业而言,构建一个能够连接异构数据、定义业务语义并模拟操作逻辑的统一基础(类似于Palantir的Ontology)至关重要。缺乏这样的基础,AI应用往往难以落地或效果有限。
-
操作型AI是B2B价值转化的核心: 企业AI应用的最终目标不应仅仅停留在分析洞察或内容生成,而应致力于优化和自动化核心的业务操作与决策流程。Palantir专注于将AI嵌入运营环节的“操作型AI”思路,代表了企业AI应用走向成熟、创造更大价值的关键方向。
-
深度服务与技术平台需相辅相成: 尤其对于复杂、关键的企业AI应用,强大的技术平台本身可能不足以确保成功。类似Palantir FDE模式所提供的深度嵌入、高度定制化的专业服务,对于弥合技术与业务鸿沟、保障项目落地和价值实现具有不可替代的作用。
-
安全与治理是企业AI的生命线: 在企业(特别是金融、医疗、政府等高风险、高合规行业)部署和扩展AI应用,必须将安全、权限控制、数据隐私、操作审计和模型治理作为核心的设计原则和能力要求,而非事后补救。
-
从“决策”而非“数据”出发设计AI应用: Palantir“以决策为中心”的方法论强调从最终需要改进的业务决策点或操作环节出发,反向推导所需的AI能力、数据基础和解决方案设计。这种以终为始的思维方式,更能确保AI项目与企业的战略目标和实际痛点保持一致,从而更有可能产生显著且可衡量的业务影响。
Enjoy!


